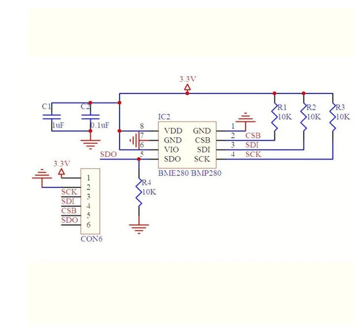
Le module de capteur de pression atmosphérique GY-BME280-3.3 BMP280 remplace le BMP180 / BMP186
Caractéristiques:
Bosch a renforcé son jeu avec son nouveau capteur BMP280, un capteur environnemental avec température, pression barométrique, qui constitue la prochaine génération de mise à niveau du BMP085 / BMP180 / BMP183. Ce capteur est idéal pour toutes les conditions météorologiques et peut même être utilisé à la fois en I2C et en SPI.
Ce capteur de précision de Bosch est la meilleure solution de détection de précision à faible coût pour mesurer la pression barométrique avec une précision absolue de ± 1 hPa et une température avec une précision de ± 1,0 ° C. Parce que la pression change avec l'altitude et que les mesures de pression sont si bonnes, vous pouvez également l'utiliser comme altimètre avec une précision de ± 1 mètre.
Application:
Amélioration de la navigation GPS
Par exemple, amélioration avant le premier correctif, point mort, détection de pente
Navigation intérieure (détection de plancher) (détection d'ascenseur)
Navigation extérieure , applications de loisir et de sport
Prévisions météorologiques
Application des soins de santé (par exemple, sirométrie)
Indication de vitesse verticale (par exemple risque / vitesse de chute sink
Appareils cibles
Combinés tels que téléphones mobiles, ordinateurs de table, appareils GPS
Systèmes de navigation
Soins de santé portables
Stations météo domestiques
Jouets volantsv





étiquette à chaud: capteur de pression arduino, capteur de pression arduino, bmp280-3.3, capteur de pression atmosphérique,








